福田汽车联手北京公交成立新能源汽车公司 注册资本超22亿
发布时间:2020年02月27日 17:04 作者:沐阳 来源:完美作业网有免费视频
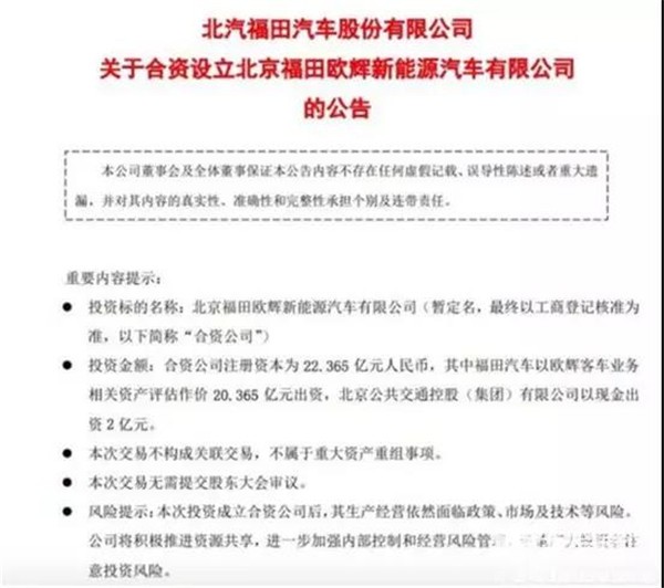
启信宝数据显示,2020年2月21日,北京福田欧辉新能源汽车有限公司成立,注册资本达22.3652亿元人民币,法定代表人为福田汽车集团业务副总裁梁兆文。其中北汽福田汽车股份有限公司出资达20.3652亿元,持股比例高达91.06%。北京公共交通控股有限公司出资2亿元,持股8.94%。


据完美作业网有免费视频了解,北京福田欧辉新能源汽车有限公司的经营范围为:新能源车整车制造;汽车用发动机制造;产品设计;销售汽车、汽车配件、计算机软件;汽车及新能源汽车、汽车零部件、客车底盘、信息技术等领域的技术开发、技术服务、技术转让、技术咨询;技术进出口、货物进出口、代理进出口;软件开发;市场营销;企业策划、设计(不含中介服务);仓储服务;互联网信息服务;道路货物运输。

针对此次合作,福田汽车表示,成立合资公司旨在共享各方资源优势,是福田汽车与北京公交集团深度合作的重要契机。
链接:/buses/2020/0227/article_93160.html
完美作业网有免费视频推荐阅读
完美作业网有免费视频[www.beltsegypt.com]版权及免责声明:
1、凡本网注明“来源:www.beltsegypt.com” 的所有作品,版权均属于完美作业网有免费视频,未经本网授权,任何单位及个人不得转载、摘编或以其它方式使用上述作品。已经本网授权使用作品的,应在授权范围内使用,并注明“来源:www.beltsegypt.com”。违反上述声明者,本网将追究其相关法律责任。
2、凡本网注明 “来源:XXX(非完美作业网有免费视频)” 的作品,均转载自其它媒体,转载目的在于传递更多信息,并不代表本网赞同其观点和对其真实性负责。
3、如因作品内容、版权和其它问题需要同本网联系的,请在30日内进行。
※ 有关作品版权事宜请联系:copyright#chinabuses.com
1、凡本网注明“来源:www.beltsegypt.com” 的所有作品,版权均属于完美作业网有免费视频,未经本网授权,任何单位及个人不得转载、摘编或以其它方式使用上述作品。已经本网授权使用作品的,应在授权范围内使用,并注明“来源:www.beltsegypt.com”。违反上述声明者,本网将追究其相关法律责任。
2、凡本网注明 “来源:XXX(非完美作业网有免费视频)” 的作品,均转载自其它媒体,转载目的在于传递更多信息,并不代表本网赞同其观点和对其真实性负责。
3、如因作品内容、版权和其它问题需要同本网联系的,请在30日内进行。
※ 有关作品版权事宜请联系:copyright#chinabuses.com
热点新闻
- 国庆假期收官,藕粉出行体验分享来啦![10-08]
- 合肥国际新能源车展 安凯引领“智·电”出行[10-01]
- 智驭未来 匠心筑梦 中车电动第五届职业技能大赛冠军揭晓[09-30]
- 打卡《黑神话:悟空》取景地 还得靠依维柯4X4[09-30]
- 中通H11交付首汽 助建首都高质量旅游客运服务体系[09-29]
- 绿色公交“新风景”安凯纯电动G6批量上岗绍兴 [09-29]
- 公共出行焦虑重重 欧辉客车BJ6859帮你做好情绪管理[09-29]
- 梦想1+1 VIP 中通客车助力森煜汽运打造彩云之南高端旅游靓丽名片[09-29]