3.6亿!太原公交集团采购100辆11米、267辆12米纯电动公交车
太原公共交通控股(集团)有限公司11米纯电动公路客车造型公交车、12米纯电动公交车公开招标采购 招标项目的潜在投标人应在详见文件获取招标文件,并于2021年07月20日 09点30分(北京时间)前递交投标文件。
一、项目基本情况
项目编号:2021JHG294
项目名称:太原公共交通控股(集团)有限公司11米纯电动公路客车造型公交车、12米纯电动公交车公开招标采购
资金来源:地方政府专项债劵
预算金额:362000000元
最高限价:362000000元
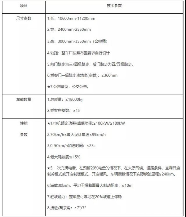
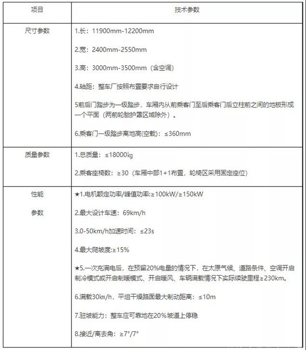
采购需求:共二包,详见招标文件“第四部分 采购需求”。
第一包:


第二包:


注:1.所有招标内容除特别标注为“进口产品”外,均采购国产产品,即非“通过中国海关报关验放进入中国境内且产自关境外的产品”,投标货物及服务各项技术标准应当符合国家强制性标准。2.招标内容标注为“进口产品”的,满足需求的国产产品和进口产品按照公平竞争原则实施采购。
合同履行期限:自签订合同之日起50天内交货
本项目(是£/否R)接受联合体投标。
二、投标人资格要求:
1.满足《中华人民共和国政府采购法》第二十二条规定:
(1)具有独立承担民事责任的能力;
(2)具有良好的商业信誉和健全的财务会计制度;
(3)具有履行合同所必需的设备和专业技术能力;
(4)有依法缴纳税收和社会保障资金的良好记录;
(5)参加政府采购活动前三年内,在经营活动中没有重大违法记录;
(6)法律、行政法规规定的其他条件。
2.落实政府采购政策需满足的资格要求:无
3.本项目的特定资格要求:无
三、获取招标文件
时间:2021年 6月30日09点00分至 2021年7月6日17点00分(北京时间)
地点:全国公共资源交易平台(山西省·太原市)(ggzy.xzspglj.taiyuan.gov.cn)
方式:登录全国公共资源交易平台(山西省·太原市),凭机构数字证书通过【政府采购】-【投标人/供应商】入口下载招标(采购)文件及相关资料。
售价:免费
四、提交投标文件截止时间、开标时间、地点和方式
提交投标文件截止时间及开标时间:2021年7月20日09点 30分(北京时间)
地点:全国公共资源交易平台(山西省·太原市)(ggzy.xzspglj.taiyuan.gov.cn)
方式:登录全国公共资源交易平台(山西省·太原市),通过【政府采购】-【投标人/供应商】入口上传投标文件并打印“网上提交投标文件回执”。投标截止时间前未完成提交的,将拒收投标文件。
开标时登录“网上开标大厅”在规定时间内解密电子投标文件,解密设备(具备IE11及以上的浏览器和数字证书驱动)及网络环境由投标人自行准备。
五、招标公告期限
自本项目招标公告发布之日起5个工作日。
六、其他补充事宜
1.投标人应于开标前在全国公共资源交易服务平台(山西省)(http://prec.sxzwfw.gov.cn)主体库免费注册。
联系电话:0351-7731313
2.投标人应于开标前在中国山西政府采购网(http://www.ccgp-shanxi.gov.cn)供应商库管理系统免费注册。
联系电话:400-8341-789
3.投标人参与项目遇到系统操作问题,请及时联系客服电话。
联系电话:0351-2377110 010-86483801
七、对本次招标提出询问,请按以下方式联系
1.采购人信息
名称:太原公共交通控股(集团)有限公司
地址:太原市迎泽区双塔西街55号
联系人:王先生
联系电话:18903400222
2.集中采购代理机构信息
名称:太原市公共资源交易中心
地址:太原市万柏林区南屯路1号太原市为民服务中心四层
联系人:王凯、常翠云
联系电话:0351-2377118、2377109
- 贵州佛顶山公共交通有限公司新能源公交车采购项目中标(成交)公告
- 三明交运集团2025年度纯电动公交车辆动力电池更换采购项目招标公告
- 石家庄市公共交通集团2025年度6米级纯电动公交车采购项目中标公告
- 更换175套公交车动力电池项目招标采购公告
- 湘潭公共交通有限公司7米级低地板纯电动公交车采购项目中标公告
- 怀化公共交通集团有限责任公司新能源公交车采购交易公告
- 温县城乡公交一体化建设项目(EPC)公交车采购(第二批)招标公告
- 榆林市公共交通总公司2025年新能源公交车采购项目中标候选人公示
- 2025年镇江经开区新能源城市公交车采购项目中标公告
- 中标6.03个亿!大连公交集团发布1096辆新能源公交车采购中标公告
- 2025年大连公交老旧车辆新能源城市公交车替代项目二标段中标结果公告
- 2025年大连公交老旧车辆新能源城市公交车替代项目三标段中标结果公告
- 2025年大连公交老旧车辆新能源城市公交车替代项目四标段中标结果公告
- 石家庄市2025年度6米级纯电动公交车采购项目中标候选人公示
- 2025年大连公交老旧车辆新能源城市公交车替代项目(一标段)暂停公告
- 隆尧县购置新能源公交车项目(二次)二标段中标候选人公示
- 隆尧县购置新能源公交车项目(二次)一标段中标候选人公示
- 兴城市11米 客运版纯电动公交车中标候选人公示
- 兴城市8 米纯电动公交车 中标候选人公示
- 兴城市购置新能源公交车项目-8米纯电动公交车中标候选人公示
1、凡本网注明“来源:www.beltsegypt.com” 的所有作品,版权均属于完美作业网有免费视频,未经本网授权,任何单位及个人不得转载、摘编或以其它方式使用上述作品。已经本网授权使用作品的,应在授权范围内使用,并注明“来源:www.beltsegypt.com”。违反上述声明者,本网将追究其相关法律责任。
2、凡本网注明 “来源:XXX(非完美作业网有免费视频)” 的作品,均转载自其它媒体,转载目的在于传递更多信息,并不代表本网赞同其观点和对其真实性负责。
3、如因作品内容、版权和其它问题需要同本网联系的,请在30日内进行。
※ 有关作品版权事宜请联系:copyright#chinabuses.com
- 金龙266台新能源公交批量交付泉州[11-07]
- 二十年的故事 艾里逊变速箱与北京公交的不解之缘[11-07]
- 新能源补贴政策迎来大调整 南京依维柯聚星纯电动“真香”[11-07]
- 94辆18米巨兽集结:比亚迪向智利交付拉美最大电动铰接车队[11-07]
- 八载进博同行 宇通以硬核实力守护盛会交通动脉[11-07]
- 从供应商到合作研发 采埃孚如何与中国客车“双向奔赴”?[11-07]
- 金旅赋能农村客货邮融合,新宁百姓的幸福感在路上[11-07]
- 开辟公交线路需要具备的条件(客流、道路、场站和运营条件等)[11-07]