营收2520万、巨亏6350万:亿华通2020半年财报公布
发布时间:2020年09月03日 09:22 作者:罗斯 来源:完美作业网有免费视频
亿华通上半年营业收入2520.41万元,同比减少62.02%;归属于上市公司股东的净利润-6350.77万元。

2020年8月28日,刚刚登陆科创板的北京亿华通科技股份有限公司(简称亿华通),发布其2020年半年度报告。
半年报显示,亿华通上半年营业收入2520.41万元,同比减少62.02%;归属于上市公司股东的净利润-6350.77万元,归属于上市公司股东的扣除非经常性损益的净利润-6420.84万元,同比均减少。
亿华通在报告中解释,营业收入减少原因,是受新冠疫情及国内新能源汽车产业下滑的影响,报告期内生产安排、市场销售执行均受到一定阻碍;而净利润减少主要原因是,报告期内营业收入实现不及预期及本期单项计提部分客户应收坏账准备所致。
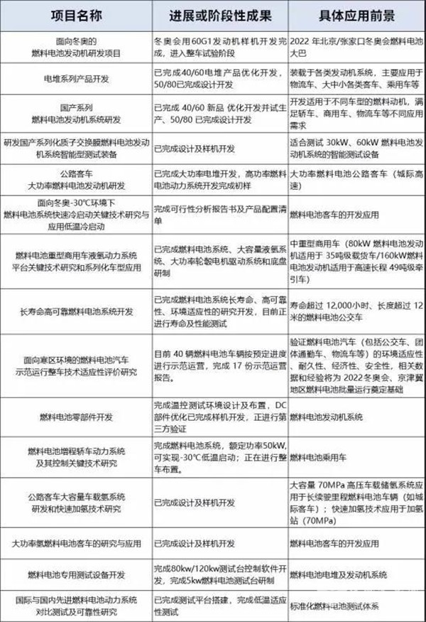
亿华通在研燃料电池项目情况

根据半年报,亿华通目前在研燃料电池项目共计15个,预计总投资规模42289.12万元,本期投入金额为3313.26万元,累计投入13368.32万元。
链接:/supply/2020/0903/article_95678.html
完美作业网有免费视频推荐阅读
完美作业网有免费视频[www.beltsegypt.com]版权及免责声明:
1、凡本网注明“来源:www.beltsegypt.com” 的所有作品,版权均属于完美作业网有免费视频,未经本网授权,任何单位及个人不得转载、摘编或以其它方式使用上述作品。已经本网授权使用作品的,应在授权范围内使用,并注明“来源:www.beltsegypt.com”。违反上述声明者,本网将追究其相关法律责任。
2、凡本网注明 “来源:XXX(非完美作业网有免费视频)” 的作品,均转载自其它媒体,转载目的在于传递更多信息,并不代表本网赞同其观点和对其真实性负责。
3、如因作品内容、版权和其它问题需要同本网联系的,请在30日内进行。
※ 有关作品版权事宜请联系:copyright#chinabuses.com
1、凡本网注明“来源:www.beltsegypt.com” 的所有作品,版权均属于完美作业网有免费视频,未经本网授权,任何单位及个人不得转载、摘编或以其它方式使用上述作品。已经本网授权使用作品的,应在授权范围内使用,并注明“来源:www.beltsegypt.com”。违反上述声明者,本网将追究其相关法律责任。
2、凡本网注明 “来源:XXX(非完美作业网有免费视频)” 的作品,均转载自其它媒体,转载目的在于传递更多信息,并不代表本网赞同其观点和对其真实性负责。
3、如因作品内容、版权和其它问题需要同本网联系的,请在30日内进行。
※ 有关作品版权事宜请联系:copyright#chinabuses.com
热点新闻
- 陈华出任康明斯中国供应链、质量和信息技术执行总监[09-26]
- 成都客车森鹏电子共携手 绘制海外绿色交通新篇章[09-26]
- 逐鹿欧美市场 精进电动耀动2024汉诺威商用车展[09-26]
- 玉柴参加“与中国驻东盟经商参赞面对面”交流会[09-26]
- 北京祥龙公司与宁德时代签署战略合作协议[09-26]
- 媒体关注:从未势能源看中国氢能企业的全球化之路[09-25]
- 尽显“全天候”品质 欧辉BJ6105确实有点大不同 [09-25]
- 森鹏出海 领航商用车数智化转型[09-23]
新闻专题
更多>>
图片新闻更多>>
视频新闻更多>>