2014年一季度国四柴油机汇总
经国务院同意,环境保护部对符合国家环境保护标准的机动车产品进行型式核准。2014年一季度,《达到国家机动车排放标准第四阶段排放限值的新机动车型和发动机型(第73-75批)》颁布。
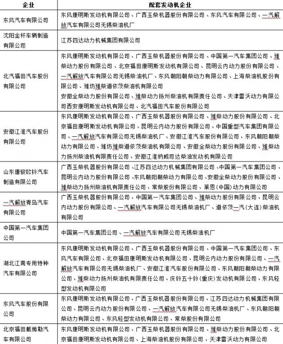
装用压燃式发动机的重型车十大企业配套情况

据统计,国内装用压燃式发动机的重型车生产企业东风汽车有限公司、沈阳金杯车辆制造有限公司、北汽福田汽车股份有限公司、安徽江淮汽车股份有限公司、山东唐骏欧铃汽车制造有限公司、一汽解放青岛汽车有限公司、中国第一汽车集团公司、湖北江南专用特种汽车有限公司、东风汽车股份有限公司、北京福田戴姆勒汽车有限公司、郑州宇通客车股份有限公司、陕西汽车集团有限责任公司、厦工楚胜(湖北)专用汽车有限公司、山东凯马汽车制造有限公司、中联重科股份有限公司、东风汽车公司、南京汽车集团有限公司、中国重汽集团成都王牌商用车有限公司、上海汽车商用车有限公司、东风柳州汽车有限公司等数百家。
其中主要配套压燃式发动机生产企业有东风康明斯发动机有限公司、广西玉柴机器股份有限公司、江苏四达动力机械集团有限公司、中国第一汽车集团公司、潍柴动力股份有限公司东风汽车有限公司、北京福田康明斯发动机有限公司、昆明云内动力股份有限公司、中国重型汽车集团有限公司、一汽解放汽车有限公司无锡柴油机厂、安徽江淮汽车股份有限公司、东风朝阳朝柴动力有限公司、上海柴油机股份有限公司、潍坊潍柴道依茨柴油机有限公司、安徽全柴动力股份有限公司、潍柴动力扬州柴油机有限责任公司、庆铃五十铃(重庆)发动机有限公司、东风轻型发动机有限公司、南京依维柯汽车有限公司、江铃汽车股份有限公司、天津雷沃动力有限公司、戴姆勒股份公司、上海日野发动机有限公司、安徽江淮纳威司达柴油发动机有限公司等近五十家。
压燃式发动机十大生产企业及主要机型情况

按压燃式发动机配套重型车市场集中度情况看,压燃式发动机十大生产企业分别为东风康明斯发动机有限公司、广西玉柴机器股份有限公司、江苏四达动力机械集团有限公司、中国第一汽车集团公司、潍柴动力股份有限公司、东风汽车有限公司、北京福田康明斯发动机、限公司、昆明云内动力股份有限公司、中国重型汽车集团有限公司、一汽解放汽车有限公司无锡柴油机厂。
而按照压燃式发动机生产企业主要国四机型数量情况排序为:广西玉柴机器股份有限公司、中国第一汽车集团公司、东风康明斯发动机有限公司、一汽解放汽车有限公司无锡柴油机厂、潍柴动力股份有限公司、上海柴油机股份有限公司、中国重型汽车集团有限公司、戴姆勒股份公司、北京福田康明斯发动机有限公司、安徽华菱汽车有限公司、东风汽车有限公司、潍坊潍柴道依茨柴油机有限公司。其中华菱汽车、东风汽车和潍坊潍柴道依茨三家企业的国四发动机机型均为9款。
玉柴机器压燃式发动机国四机型有63款、中国一汽压燃式发动机国四机型有44款、东风康明斯压燃式发动机国四机型有42款、一汽解放锡柴压燃式发动机国四机型有29款、潍柴动力压燃式发动机国四机型有27款、上海柴油机压燃式发动机国四机型有24款、中国重汽压燃式发动机国四机型有21款、戴姆勒股份压燃式发动机国四机型有12款、福田康明斯压燃式发动机国四机型有10款。
据《达到国家机动车排放标准第四阶段排放限值的新机动车型和发动机型(第73-75批)》中,达到国家机动车排放标准第四阶段排放限值的新发动机型表中,压燃式发动机生产企业包括19家,主要为潍柴动力股份有限公司、一汽解放汽车有限公司无锡柴油机厂、潍坊潍柴道依茨柴油机有限公司、广西玉柴机器股份有限公司、潍柴动力扬州柴油机有限责任公司东风汽车有限公司、昆明云内动力股份有限公司、Volvopowertrain沃尔沃动力系统公司。
1、凡本网注明“来源:www.beltsegypt.com” 的所有作品,版权均属于完美作业网有免费视频,未经本网授权,任何单位及个人不得转载、摘编或以其它方式使用上述作品。已经本网授权使用作品的,应在授权范围内使用,并注明“来源:www.beltsegypt.com”。违反上述声明者,本网将追究其相关法律责任。
2、凡本网注明 “来源:XXX(非完美作业网有免费视频)” 的作品,均转载自其它媒体,转载目的在于传递更多信息,并不代表本网赞同其观点和对其真实性负责。
3、如因作品内容、版权和其它问题需要同本网联系的,请在30日内进行。
※ 有关作品版权事宜请联系:copyright#chinabuses.com
- 陈华出任康明斯中国供应链、质量和信息技术执行总监[09-26]
- 成都客车森鹏电子共携手 绘制海外绿色交通新篇章[09-26]
- 逐鹿欧美市场 精进电动耀动2024汉诺威商用车展[09-26]
- 玉柴参加“与中国驻东盟经商参赞面对面”交流会[09-26]
- 北京祥龙公司与宁德时代签署战略合作协议[09-26]
- 媒体关注:从未势能源看中国氢能企业的全球化之路[09-25]
- 尽显“全天候”品质 欧辉BJ6105确实有点大不同 [09-25]
- 森鹏出海 领航商用车数智化转型[09-23]