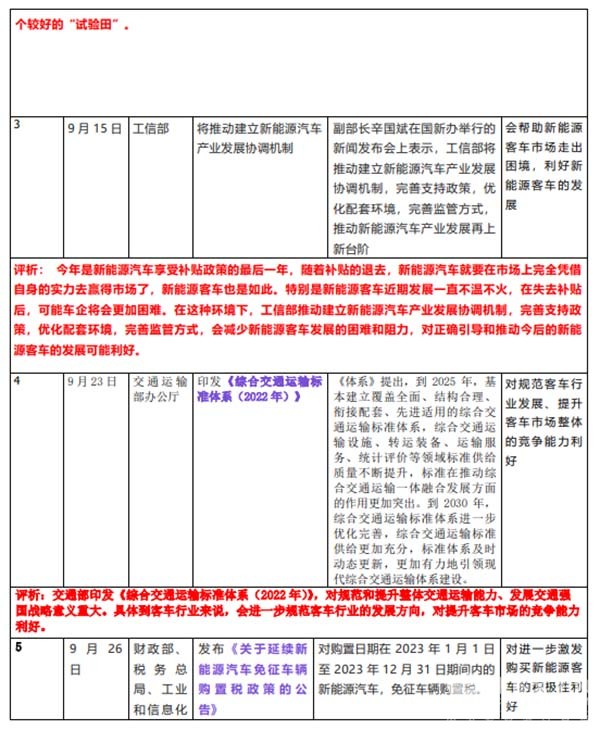
2022年9月国家层面有关客车行业的主要政策汇总及评析
众所周知,客车作为汽车领域的小众市场,主要是作为生产资料的商用车形式存在,其市场发展不但与国家经济大环境有关联,而且与国家出台的各项政策也密不可分,从一定程度上说,客车市场就是政策市场,国家相关政策仍然是引导今后客车市场发展的重要风向标,特别是新能源客车和智能网联客车。为此,特将2022年9月国家层面有关客车发展的主要政策进行汇总,并进行扼要评析,供行业参考。具体如下表:




相关阅读
- 10月大中轻客车:销4.96万辆!同比增环比降 轻客\中客分别领涨同环比
- 10月新能源客车出口:“银十”失约 比亚迪夺冠 宇通\金旅分列二三
- 第401批新能源客车:上榜50款,纯电动地位更强,插混领涨
- 10月新能源客车:“银十”成色十足!宇通霸榜,中车\金旅分列二三
- 10月客车出口:销5105辆 宇通夺冠 “三龙”紧跟 欧辉大涨
- 2025年10月国家及地方层面有关客车政策汇总及评析
- 10月大中客车:宇通霸榜 中车杀入前三 欧辉“双领涨”
- 2025年前三季度公路客车市场主要特点总结
- 前三季度农村客车:“金九”坐实,累销11.66万辆
- 2025年9月公路\公交\校车PK: 谁领涨?“黑马”是哪个?
- 2025年9月及前9月新能源客车产量及动力电池装机量简析
- 1-9月考斯特客车:“金九”弱现 累销1.24万辆 增1.1%
- 9月客车出口:乌兹别克斯坦\智利\巴基斯坦居纯电动前三
- 9月新能源座位客车:销1148辆!同环比“双增” 欧辉\金龙分列二三
- 宇通夺冠,申沃\吉利争第二!9月7米以上新能源公交客车销量排行出炉
- 9月新能源轻客:销3.55万辆 “金九”如约而至 远程夺冠 江铃领涨
- 2025年前三季度大中型新能源客车市场主要看点有哪些?
- 9月客车终端市场:中客电动化率最高 宇通\江铃分获大中客\轻客冠军
- 9月轻客:销4.36万辆!“金九”坐实 长安领跑 宇通领涨
- 9月大中轻客车:“金九”旺销 5.58万辆 轻客\大客分别领涨同环比
完美作业网有免费视频[www.beltsegypt.com]版权及免责声明:
1、凡本网注明“来源:www.beltsegypt.com” 的所有作品,版权均属于完美作业网有免费视频,未经本网授权,任何单位及个人不得转载、摘编或以其它方式使用上述作品。已经本网授权使用作品的,应在授权范围内使用,并注明“来源:www.beltsegypt.com”。违反上述声明者,本网将追究其相关法律责任。
2、凡本网注明 “来源:XXX(非完美作业网有免费视频)” 的作品,均转载自其它媒体,转载目的在于传递更多信息,并不代表本网赞同其观点和对其真实性负责。
3、如因作品内容、版权和其它问题需要同本网联系的,请在30日内进行。
※ 有关作品版权事宜请联系:copyright#chinabuses.com
1、凡本网注明“来源:www.beltsegypt.com” 的所有作品,版权均属于完美作业网有免费视频,未经本网授权,任何单位及个人不得转载、摘编或以其它方式使用上述作品。已经本网授权使用作品的,应在授权范围内使用,并注明“来源:www.beltsegypt.com”。违反上述声明者,本网将追究其相关法律责任。
2、凡本网注明 “来源:XXX(非完美作业网有免费视频)” 的作品,均转载自其它媒体,转载目的在于传递更多信息,并不代表本网赞同其观点和对其真实性负责。
3、如因作品内容、版权和其它问题需要同本网联系的,请在30日内进行。
※ 有关作品版权事宜请联系:copyright#chinabuses.com
热点新闻
- 140辆金旅客车护航全运会 多维保障筑牢大湾区通勤防线[11-18]
- 广元昭化:首台“文明新风号”公交车正式上线[11-18]
- 丹东公交集团14台新能源公交车正式上线运营[11-18]
- 福州更新投放434辆纯电动公交车[11-18]
- 哈尔滨|新车上路 快线提速 智慧护航 公交升级暖民心[11-18]
- 山西盂县往返市区的首条“便民快巴”开通[11-18]
- 引领产业创新 中创新航入选全国二十强“百链千企”案例[11-18]
- 智利女驾驶员人才培养计划圆满结项 中通为当地再添新功[11-18]