2018年前三季度西北区域11-12米公路客车市场解析
一、销量同比增长4.86%,占据全国市场的权重为13.6%,同比增加0.1个百分点
根据最新上牌数据统计分析,截止2018年前9月,西北区域陕西、甘肃、宁夏、青海、新疆五大市场的 11-12米公路客车销售了2181辆,同比增长了4.86%,占据了全国11-12米公路客车市场近13.6%的市场份额,同比增加0.1个百分点。
2018年前1-9月及近5年同期西北五大市场11-12米公路客车销量统计表(根据上牌数据统计)



解析:
1、2018年1-9月西北区域的五大市场11-12米公路客车同比5个区域均增长 ,其中青海区域同比增幅最大,但销量最小。陕西区域销量最大,增幅其次。增长最小的是新疆区域市场。
2、西北五个区域累计同比增长4.86%,占据全国11-12米公路客车的权重为13.6%,同比增加了0.1个百分点。
3、大西北地区高铁动车网络不够健全,很多区域依然依靠大型公路客车来运输旅客。
二:11-12米公路客车占据主导地位。近5年前9月11-12米公路客车销量几乎是对应区域同车长公交客车的1.5倍。


解析:.
近5年1-10月:11-12米公路客车与公交车的销量比例均在1.42-1.59之间振荡,说明西北五大区域市场11-12米公路客车产品与公交车产品的比例始终保持了一个相对稳定的态势,比例最大的是2017年前9月为1.59,最小的是2015年前9月为1.42。说明在近5年11-12米客车自身的产品系列中,公路客车是占有绝对的主体地位,且这种绝对地位保持在一个相对平稳的态势。
三:11-12米公路客车的主要配置以国产发动机为主体,同比稳中微降,进口品牌有所提高,新能源客车开始进入11-12米公路客车领域。
2018年1-9月五大区域11-12米公路客车按动力品牌销量统计(根据上牌数据统计)


解析:
1、玉柴发动机占据了五大区域11-12米公路客车35.5%的比例,同比降低了0.2个百分点,居于第一,其次潍柴发动机,占据了24.8%的比例,同比降低了0.5个百分点;进口发动机主要以康明斯为主,占据了17.3%,同比提高了0.4个百分点,其次日韩发动机占据了5.9%,提高了0.4个百分点;同时还可以看出,国产发动机的比例稳中微降,进口发动机的品牌同比有所提高,新能源客车占据的比例为2.5%,而2017年同期为0.5个%,这给公路大客车制造企业在西北五大区域市场营销方面提供了具体的参考依据。
四:用于长途客运居多,关键部件要求进口的居多
根据对西北五大区域市场的调研,得知2018年前9月11-12米公路客车中,大约60-70%用于200-300公里之间的中长途客运市场,目标用户一般对安全可靠性不是十分苛刻,大型中级(团体车居多)、大型高一级(旅游车、300公里运距的客运车较多)即可。如果运距在300公里以上的长途高速客运,一般的目标客户对安全可靠性要求相对比较高,大多把部分关键的总成件选装进口的(如发动机、离合器、转向系统、ABS等),在悬挂系统上一般都采用气囊系统,因此等级上都达到大型高一级以上。对于运距在500公里以上的超长途高速客运市场,几乎所有的目标客户对安全可靠性有要求都很高,关键总成如发动机、变速器、前后桥、刹车系统、转向系统等几乎都是进口配置,为了提高产品在行驶过程中的平顺性和舒适性,对悬挂系统一般要求是进口气囊悬挂(前二后四居多),辅助制动系统一般也采用进口缓速器,防抱死系统采用进口ABS和间隙自动调整臂,有的用户还要求配置ASR防侧滑系统,另外对行李仓的容积也提出了更高的要求。产品等级达到大型高二级以上。
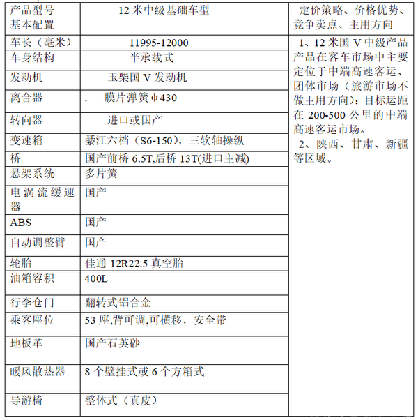
五:最为普遍的具有代表性的11-12米公路客车的配置仍然以12米大型中级和高一级车型为主打。
1.2018年1-9月西北区域12米大型中级公路客车基本配置

2、2018年1-9月西北区域12米大型高一级车(以12米基础车型为例分析)
|
产品型号与基本配置 |
12米大型高一级车 |
定价策略、价格优势、竞争卖点、主用方向 |
|||
|
车长(毫米) |
11995---12000 |
1、12米大型高一级国V产品,主要定位于高端高速客运市场(或旅游市场方向)、目标市场定位:运距在200-500公里的高端高速客运市场。 2、主要销售区域:西宝(西安-宝鸡)、兰西-(兰州-西安)高速公路等客运市场、旅游市场。 |
|||
|
车身结构 |
全承载式或半承载式 |
||||
|
发动机 |
玉柴国V发动机 |
||||
|
离合器 |
.膜片弹簧φ430.或进口萨克斯φ430 |
||||
|
转向器 |
美国斯派达或进口ZF |
||||
|
变速箱 |
綦江六档(S6-150),三软轴操纵或綦江六档(S6-90) |
||||
|
桥 |
国产前桥6.5T,后桥13T(进口主减) |
||||
|
电涡流缓速器 |
国产+温度报警器 |
||||
|
ABS |
WABCO |
||||
|
悬挂系统 |
国产六气囊(前二后四居多) |
||||
|
自动调整臂 |
进口或国产 |
||||
|
轮胎 |
佳通12R22.5真空胎或者295/80R22.5真空胎 |
||||
|
油箱容积 |
400L或440L |
||||
|
行李仓门 |
翻转式铝合金 |
||||
|
乘客座位 |
51座,背可调,可横移,安全带 |
||||
|
地板革 |
国产石英砂或者国产灰色彩点耐磨 |
||||
|
暖风散热器 |
8个壁挂式或6个方箱式 |
||||
|
导游椅 |
整体式(真皮) |
||||
六:宇通客车占据了超过四分之一的市场份额,稳座第一把交椅,三龙二通等主流企业是11-12米公路客车的盟主,强者更强的局面正在形成
根据上牌车型数据统计,主流公路客车企业2018年1-9月在陕西、甘肃、宁夏、青海、新疆等五大区域11-12米公路客车市场份额与去年同期比较表(%)

七:对大客车密封工艺要求较高
根据市场调研,西北区域长年气候干燥,灰尘大,因此对跑长途客运的11-12米公路客车要求密封性能好。目标客户对11-12米公路客车的以下几个部位密封性能要求较高。
1、 大客车行李舱门,要求密封性好。
2、 乘客们和驾驶仓门,密封性要好。
3、 发动机仓密封性要求要好。
4、 各种管路的油封密封性要好。
因此,各大型公路客车制造企业在制造11-12米公路客车时,针对西北区域市场一定要注意上述制造工艺,只有这样,11-12米公路客车才有可能在西北市场站稳脚跟。
- 10月大中轻客车:销4.96万辆!同比增环比降 轻客\中客分别领涨同环比
- 10月新能源客车出口:“银十”失约 比亚迪夺冠 宇通\金旅分列二三
- 第401批新能源客车:上榜50款,纯电动地位更强,插混领涨
- 10月新能源客车:“银十”成色十足!宇通霸榜,中车\金旅分列二三
- 10月客车出口:销5105辆 宇通夺冠 “三龙”紧跟 欧辉大涨
- 2025年10月国家及地方层面有关客车政策汇总及评析
- 10月大中客车:宇通霸榜 中车杀入前三 欧辉“双领涨”
- 2025年前三季度公路客车市场主要特点总结
- 前三季度农村客车:“金九”坐实,累销11.66万辆
- 2025年9月公路\公交\校车PK: 谁领涨?“黑马”是哪个?
- 2025年9月及前9月新能源客车产量及动力电池装机量简析
- 1-9月考斯特客车:“金九”弱现 累销1.24万辆 增1.1%
- 9月客车出口:乌兹别克斯坦\智利\巴基斯坦居纯电动前三
- 9月新能源座位客车:销1148辆!同环比“双增” 欧辉\金龙分列二三
- 宇通夺冠,申沃\吉利争第二!9月7米以上新能源公交客车销量排行出炉
- 9月新能源轻客:销3.55万辆 “金九”如约而至 远程夺冠 江铃领涨
- 2025年前三季度大中型新能源客车市场主要看点有哪些?
- 9月客车终端市场:中客电动化率最高 宇通\江铃分获大中客\轻客冠军
- 9月轻客:销4.36万辆!“金九”坐实 长安领跑 宇通领涨
- 9月大中轻客车:“金九”旺销 5.58万辆 轻客\大客分别领涨同环比
1、凡本网注明“来源:www.beltsegypt.com” 的所有作品,版权均属于完美作业网有免费视频,未经本网授权,任何单位及个人不得转载、摘编或以其它方式使用上述作品。已经本网授权使用作品的,应在授权范围内使用,并注明“来源:www.beltsegypt.com”。违反上述声明者,本网将追究其相关法律责任。
2、凡本网注明 “来源:XXX(非完美作业网有免费视频)” 的作品,均转载自其它媒体,转载目的在于传递更多信息,并不代表本网赞同其观点和对其真实性负责。
3、如因作品内容、版权和其它问题需要同本网联系的,请在30日内进行。
※ 有关作品版权事宜请联系:copyright#chinabuses.com
- 140辆金旅客车护航全运会 多维保障筑牢大湾区通勤防线[11-18]
- 广元昭化:首台“文明新风号”公交车正式上线[11-18]
- 丹东公交集团14台新能源公交车正式上线运营[11-18]
- 福州更新投放434辆纯电动公交车[11-18]
- 哈尔滨|新车上路 快线提速 智慧护航 公交升级暖民心[11-18]
- 山西盂县往返市区的首条“便民快巴”开通[11-18]
- 引领产业创新 中创新航入选全国二十强“百链千企”案例[11-18]
- 智利女驾驶员人才培养计划圆满结项 中通为当地再添新功[11-18]