2017年上半年东北区域大型公路客车市场特点解析
根据最新车管上牌数据统计,截止2017年前6月,黑龙江、吉林、辽宁三省大型公路公路客车销售了2555辆,比2016年同期的3033辆下降了约15.76%,占据了全国大型公路客车车市场近15.8个百分点,2016年同期占据的比例为15.9%) ,同比下降了近0.1个百分点。
1、销量统计分析
2017年及近2年前6月东北区域大型公路客车销量统计表(根据上牌数据统计)


简析:
2017年1-6月东北区域三个省份的大型公路客车同比均下降降,其中辽宁市场降幅幅度最大,其次是吉林,降幅最小的是黑龙江区域。
2、近3年前6月东北区域大型公路客车占据全国的比例统计分析
近5年前6月东北区域大型公路客车占据全国的比例统计表%(来自上牌数据)


从上图表看出:
东北区域大型公路客车占据全国公路客车的权重从2013年的16.1%下降到2014年15.6%,市场相对处于萎缩状态,到到了2015年前6月,又出现恢复性上升,同比上升的幅度为0.3个百分点,2016年继续延续2015年的持平态势,2017年在2016年基础上下降了0.1个百分点。
造成东北区域大型公路客车市场销量及权重均下降现象的原因解析:
1)新增的高铁线路,抢走了长途公路客运的客源,高铁降价,公铁竞争加剧,长途公路客运惨淡经营
沈阳至大连间高铁列车的开通,最短用时从2小时13分变为1小时30分,二等座车票最低价格也由173.5元变为116.5元。高铁降价后,公路客运也得跟着降,本来就不多的客源,再加上降价,使得公路客运雪上加霜。根据市场调研,沈阳到大连的虎跃长途客车客量很少,每天都有停班。哈大高铁未开通前,虎跃一天能发20多班,几乎班班满员,高铁开通后,客流骤减一半,每天只有10多个班次。几乎每天都有停班的情况。有时长途车上的客量少得可怜,只有个位数。根据市场调研,受高铁冲击,以沈大间为例,哈大高铁开通前每天发班30班,每班发送30人,一年发送32.85万人;哈大高铁开通后,沈大间每天发班13至14班,每班发送25人,一年预计发送11.86万人。也就是说,沈大间的客量一年骤减了约21万人,减少幅度接近三分之二
当然,除了沈大线,走行沈大高速公路的长途客运线路或多或少也受到影响,比如沈阳至鞍山、辽阳、营口、普兰店、鲅鱼圈等线路,旅客实载率下降了30%至40%,各线路企业也在采取调价减班、在客车上安装电视、赠送物品等优惠措施,但效果一直不明显。、
2)城际铁路开通,公路客运受到冲击
根据市场调研,长春到吉林城际铁路已开通运营一段时间,方便两地居民出行的同时,两地公路客运市场已然受到冲击——城铁开行首日,长春发往吉林的客车客流量不足平日一半;吉林市的跑线车在酝酿改线。
对来自吉林市公路客运公司的车辆调研得知,平时每天拉1100元钱是本钱,城际铁路开通后平均每天营业款均不足600元。
长吉城际铁路开通对长吉两地的客运市场冲击非常大。
3)高速自驾免费、东北区域极端天气封路影响等也是造成公路客运量下降的主要原因。
根据市场调研,公路客运市场下降的一个原因是受到节假日期间高速公路小型客车免费通行影响,导致公路客运量大幅下降。因距离在300公里以内,路况较好,因此越来越多的市民选择自驾出行,再逢高速公路免费,自驾车出行的人也越来越多。而省内周边的县市,距离仅在200公里以内,人们更加首选自驾出行了。再一个,公路客运受影响最大的就是降雪,今年东北区域大部分地区遭遇了三年以来最大的一次降雪天气,在整个春运期间更是遭遇了十余次因为降雪导致高速公路封闭后造成的公路客运班车被迫停运的现象,有大量准备乘坐公路客运的乘客选择了其他交通工具出行。尤其在农历腊月二十三至农历腊月二十六之间,哈市再次遭遇了阵雪天气,造成黑龙江省多条高速公路的临时封闭,也相对影响了春节期间的公路客运流量的增加。,处于极寒城市的哈尔滨和长春等,在面临极端天气的情况下,公路客运无疑最不占据优势。
另外,目前东北区域高铁相对处于饱和状态,对大型公路客车得挤压也已经处于相对平稳状态,因此,2017年前6月东北区域大型公路客车市场份额降幅也只有0.1个百分点。
特点二、11-12米大型公路客车的主体地位正在逐年被削弱
近5前6月东北区域11-12米公路客车与10-11米公路客车比值(来自上牌数据统计计算)表


从上图表可知:.
2013到2014年前6月:东北区域11-12米公路客车与10-11米公路客车的销量比例在2.0左右振荡,比例最大的是2013年为2.083,最小的是2014年为1.912,但到了2015年前6月,比值下降到了1.784,说明11-12米公路客车相对10-11米公路客车的地位更加消弱,到2016年1-6月,比值继续缩小到1.64.。2017年前6月则继续下降到1.583.
解析:说明东北区域市场11-12米公路客车产品与10-11米公路客车产品的比例前5年始终保持了一个相对稳定的态势,同时在10-12米大型公路客车自身的产品系列中,11-12米公路客车也是占有绝对的主体地位,但这种规律在2015年和2016年、2017年前6月11-12米下降速度显然大于10-11米的速度,从而打破了这个格局,说明11-12米大型公路客车市场地位逐渐被减弱,也就是说在东北区域高铁动车影响最大的是11-12米大型公路客车市场。
特点三:大型公路客车的主要配置以国产发动机为主体,国产发动机中,玉柴权重最大,但同比下降
根据车管部门信息统计,2017前6月,东北区域大型公路客车主要配置用的国产发动机大约占据到78%左右,主要是玉柴发动机,其次是潍柴发动机,再次是大柴;进口发动机主要以康明斯为主打。
2017年1-6月东北区域10-12米大型公路客车按动力品牌销量统计(根据上牌信息统计)




从上图表可知,2017年上半年玉柴发动机占据了东北区域大型公路客车近44.2%的比例,居于第一,且比2016年同期占据44.77%的比例下降了近0.57个百分点。其次潍柴发动机,占据了20%的比例,同比稍微有所提高。进口发动机主要以康明斯为主,且同比微升,这给大客车制造企业在东北区域市场营销方面提供了具体的参考依据。
特点四:目标市场用于长途客运的居多,涉及到安全性能的关键部件要求进口的居多,东北属高寒地带,对客车除霜器、暖风装置要求较高
1、根据对东北区域市场的调研,得知2017年前6月10-12米公路客车中,大约60-70%用于200-300公里之间的中长途客运市场,目标用户一般对安全可靠性不是十分苛刻,大型中级(团体车居多)、大型高一级(旅游车、300公里运距的客运车较多)即可。如果运距在300公里以上的长途高速客运,一般的目标客户对安全可靠性要求相对比较高,大多把部分关键的总成件选装进口的(如发动机、离合器、转向系统、ABS等),在悬挂系统上一般都采用气囊系统,因此等级上都达到大型高一级以上。对于运距在500公里以上的超长途高速客运市场,几乎所有的目标客户对安全可靠性有要求都很高,关键总成如发动机、变速器、前后桥、刹车系统、转向系统等几乎都是进口配置,为了提高产品在行驶过程中的平顺性和舒适性,对悬挂系统一般要求是进口气囊悬挂(前二后四居多),辅助制动系统一般也采用进口缓速器,防抱死系统采用进口ABS和间隙自动调整臂,有的用户还要求配置ASR防侧滑系统,另外对行李仓的容积也提出了更高的要求。产品等级达到大型高二级以上。对担任部分长途公路客运的11-12米价格在90万以上的高档安全性能等均提出了比较高的要求;对部分价格在150万以上的高档顶级客车,配置上采用的都是进口原装件(发动机、变速箱、传动轴、离合器、转向机构、前后桥、独立悬架),等级达到大型高三级,这类产品一般用在非常重要的场合,数量很少。
2、东北区域气候寒冷,冬季较长,温度较低。为此,东北市场的大型客车对暖风和除霜的功能要求较高,因此一般客车厂家在对东北市场设计大型公路客车时,一般按高寒地带客车的暖风装置及除霜标准来考虑设计标准。
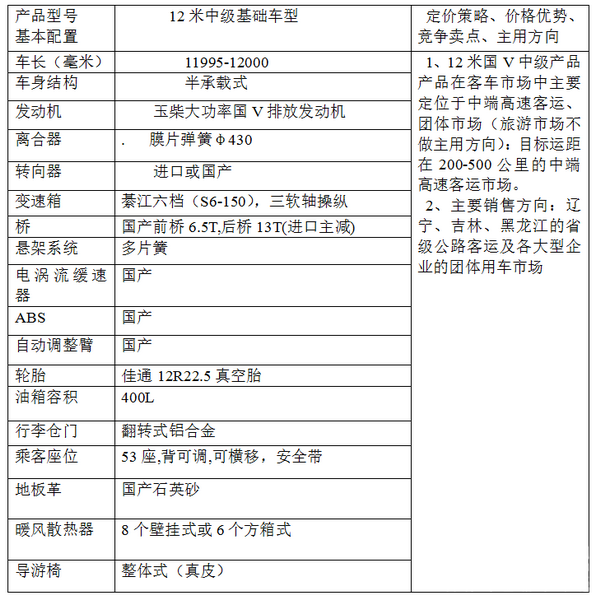
特点五:东北区域最为普遍的具有代表性的11-12米公路客车的配置仍然以12米大型中级和高一级车型为主打。
根据市场调研,东北区域主要目标客户的定位思路和目标市场:中高端高速客运和团体车市场(旅游市场为辅)的大型用车,以玉柴大功率国V排放发动机为基本动力,以潍柴国V排放大功率发动机等为辅助动力,价格在65万左右)
12米大型中级


特点六:主流客车企业10-12米公路客车占据的市场份额大小不均,宇通客车占据了近四分之一的市场份额,稳座第一把交椅,三龙二通等主流企业是10-12米公路客车的盟主,强者更强的局面正在涌现
根据上牌车型数据统计,主流公路客车企业2017年1-6月在黑龙江、辽宁、吉林区域10-12米公路客车市场份额与去年同期比较表(%)

- 2021年1-10月江苏区域客车终端市场特点解析
- 2021年前三季度广东区域新能源客车市场特点分析
- 广州深圳领跑,转型模式重构!2021年前5月广东区域公路客车市场调研
- 南京、苏州、无锡居前三!2021年前4月江苏区域客车终端市场剖析
- 区域领跑者,行业排头兵!2020年前10月江苏区域客车市场特点剖析
- 2020年前7月广东区域客车市场特点剖析
- 行业排头兵,引领风向标 广东公路客车市场特点及客运创新模式简析
- 2019年广东区域公路客车市场特点剖析
- 车企如何进占广东区域轻客市场?
- 江苏区域客车市场特点、定制客运模式及车企应对策略
- 针对行业细分客户,如何精准推广团体客车?
- 自主品牌在欧洲纯电动公交市场机会来了?
- 针对广东考斯特市场,仿考车企如何出招?
- 车企如何攻占上海区域团体客车市场?
- 2019年前5月广东区域公路客车市场特征研析
- 2019年1-5月天津区域大中客市场特点简析
- 2019年前5月河南区域轻客市场及影响因素解析
- 2019年一季度苏、鲁、粤、豫、川11-12米公路客车市场特点简析
- 2019年一季度云南区域大中型旅游客车市场特征研析
- 2019年一季度山东区域大中客车市场特点总结
1、凡本网注明“来源:www.beltsegypt.com” 的所有作品,版权均属于完美作业网有免费视频,未经本网授权,任何单位及个人不得转载、摘编或以其它方式使用上述作品。已经本网授权使用作品的,应在授权范围内使用,并注明“来源:www.beltsegypt.com”。违反上述声明者,本网将追究其相关法律责任。
2、凡本网注明 “来源:XXX(非完美作业网有免费视频)” 的作品,均转载自其它媒体,转载目的在于传递更多信息,并不代表本网赞同其观点和对其真实性负责。
3、如因作品内容、版权和其它问题需要同本网联系的,请在30日内进行。
※ 有关作品版权事宜请联系:copyright#chinabuses.com
- 140辆金旅客车护航全运会 多维保障筑牢大湾区通勤防线[11-18]
- 广元昭化:首台“文明新风号”公交车正式上线[11-18]
- 丹东公交集团14台新能源公交车正式上线运营[11-18]
- 福州更新投放434辆纯电动公交车[11-18]
- 哈尔滨|新车上路 快线提速 智慧护航 公交升级暖民心[11-18]
- 山西盂县往返市区的首条“便民快巴”开通[11-18]
- 引领产业创新 中创新航入选全国二十强“百链千企”案例[11-18]
- 智利女驾驶员人才培养计划圆满结项 中通为当地再添新功[11-18]