2016年一季度苏、鲁、粤、豫、闽 五大区域11-12米公路客车市场剖析
一、2016年前3月五大区域11-12米公路客车总体销售情况概述。根据市场调研可知,11-12米公路客车主要承担运距在200公里以上的本省地级市与地级市之间、地级市与省城之间、县城与省城之间、跨省的城际线路客流等长途运输任务(11-12米公交车则主要承担着大中型城市市内的主要干线线路的公共交通运输任务),是公路客车的代表性市场,而江苏、山东、广东、河南、福建等五大主流区域的11-12米公路客车市场又是全国的主力市场,约占全国总销量的三分之一,地位举足轻重。因此研究上述五大区域11-12米公路客车市场具有典型的代表性。下面笔者从销量、流向、配置、价格等方面对2014年前3月上述五大区域的11-12米公路客车市场进行详细分析。
根据最新车管部门统计,截止2016年前3月,江苏、山东、广东、河南、福建五大区域 11-12米公路客车销售了2423辆,比去年同期的2322辆上升了约4.35%,占据了全国11-12米公路客车市场近33.2%的比例(2015年同期占据的比例为33.1%)。
2016年第一季度及近4年五大区域11-12米公路客车销量统计表(根据上牌数据统计)

从上图表看出:2016年一季度五大区域11-12米公路客车同比有五个区域均处于上升态势,其中上升幅度最大的是江苏区域,销量最大的是江苏区域。五大区域总量上升了4.35%。
二、2016年一季度五大区域11-12米公路客车市场的几个特点解析
1、特点一:11-12米公路客车销量几乎是对应区域同车长公交客车的2倍,公路客车占据绝对地位,但这种地位随着时间的推移正在逐步被削弱
根据近8年上牌数据统计,五大区域一季度11-12米公路客车与公交客车对比表

从上图表可知:.
近8年第一季度:11-12米公路客车与公交车的销量比例均在2.0左右振荡,比例最大的是2011年为2.13,最小的是2016年为1.69。
说明五大区域市场11-12米公路客车产品与公交车产品的比例始终保持了一个相对稳定的态势,同时在11-12米客车自身的产品系列中,公路客车也是占有绝对的主体地位,但这种绝对地位随着时间的推移正在被逐步削弱,此进一步说明11-12米大型公路客车的地位正在受到铁路威胁而有逐步萎缩的迹象,但这种萎缩的趋势正在变小。
2、特点二:11-12米公路客车的主要配置以国产发动机为主体,国产发动机中,潍柴增幅较大,进口发动机中康明斯增幅较大。根据车管部门信息统计,2016年第一季度11-12米公路客车主要配置用的国产发动机大约占据到65.03%左右,主要是玉柴发动机,其次是潍柴发动机,进口发动机主要以康明斯和日野为主打。
2016年1-3月级近3年同期五大区域11-12米公路客车按动力品牌销量统计(根据上牌信息统计)

从上图表可知:
1、玉柴发动机占据了五大区域11-12米公路客车近45.15%的比例,居于第一,但销量比2015年同期占据46%的下降了0.85个百分点。2、其次潍柴发动机,占据了22.49%的比例,销量比2015年同比增长了0.01%,稍微有所提高。
3、进口发动机主要以康明斯为主,占据了11.67%的比例,而销量比2015年同期上升了0.6%,
4、进口发动机其次是日野发动机占据了8.17%的比例,而销量比2015年同期下降了近0.01个百分点。
上述分析这给大客车制造企业在五大区域市场营销方面提供了具体的参考依据。
3、特点三:目标市场用于长途客运的居多,涉及到安全性能的关键部件要求进口的居多
根据对五大区域市场的调研,得知2016年前3月11-12米公路客车中,大约60-70%用于200-300公里之间的中长途客运市场,目标用户一般对安全可靠性不是十分苛刻,大型中级(团体车居多)、大型高一级(旅游车、300公里运距的客运车较多)即可。如果运距在300公里以上的长途高速客运,一般的目标客户对安全可靠性要求相对比较高,大多把部分关键的总成件选装进口的(如发动机、离合器、转向系统、ABS等),在悬挂系统上一般都采用气囊系统,因此等级上都达到大型高一级以上。对于运距在500公里以上的超长途高速客运市场,几乎所有的目标客户对安全可靠性有要求都很高,关键总成如发动机、变速器、前后桥、刹车系统、转向系统等几乎都是进口配置,为了提高产品在行驶过程中的平顺性和舒适性,对悬挂系统一般要求是进口气囊悬挂(前二后四居多),辅助制动系统一般也采用进口缓速器,防抱死系统采用进口ABS和间隙自动调整臂,有的用户还要求配置ASR防侧滑系统,另外对行李仓的容积也提出了更高的要求。产品等级达到大型高二级以上。对担任部分长途公路客运的11-12米价格在90万以上的高档安全性能等均提出了比较高的要求;对部分价格在150万以上的高档顶级客车,配置上采用的都是进口原装件(发动机、变速箱、传动轴、离合器、转向机构、前后桥、独立悬架),等级达到大型高三级,这类产品一般用在非常重要的场合,数量很少。
4、特点四:五大区域最为普遍的具有代表性的11-12米公路客车的配置仍然以12米大型高一级车型为主打。
根据市场调研,五大区域主要目标客户的定位思路和目标市场:中高端高速客运和团体车市场(旅游市场为辅)的大型用车,以玉柴大功率国IV排放发动机为基本动力,以潍柴国IV排放大功率发动机等为辅助动力,价格在65万左右)
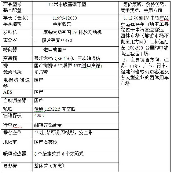
12米大型中级

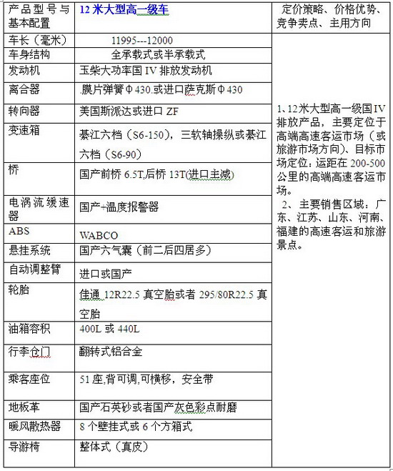
12米大型高一级车(以12米基础车型为例分析))

5、特点五:2016年1-3月在五大主流区域市场,主流客车企业11-12米公路客车占据的市场份额大小不均,宇通客车占据超出四分之一的市场份额,稳座第一把交椅,三龙一通等主流企业是11-12米公路客车的盟主,强者更强的局面正在涌现


根据上牌车型数据统计,主流公路客车企业2016年1-3月在广东、江苏、山东、河南、福建等五大主流区域11-12米公路客车市场份额与去年同期比较表(%)
从上图表看出:
1、宇通客车11-12米公路客车市场份额在上述五大主流区域最大超过了四分之一的市场份额,增幅也较大,可见客车老大在11-12米公路客车细分市场的绝对霸主地位及盈利能力。
2、苏州金龙11-12米公路客车销量市场份额第二,增幅也较大,发展势头较为强劲,盈利能力也不错。
3、大金龙11-12米公路客车市场份额第三,但增幅为正值,盈利能力尚可。
4、小金龙11-12米公路客车市场份额处于第五,增幅较大,在2016年1-3月表现尚可
以高档客车市场见长的浙江青年客车,其实最大的高档客车优势领域就在11-12米公路客车这个细分市场,但2016年1-3月销量份额处于第四,但增幅不大,在主流公路客车企业中居第四。其中浙江、江苏、广东、广西等是其11-12米高档客车的传统强势市场。
老牌子高档客车的生产企业安凯客车,其实最大的高档客车优势领域也在11-12米公路客车这个细分市场,但2016年1-3月销量份额处于第六,集中度增幅0.1%,其传统的强势市场在广东、浙江、四川、安徽等区域。
2016年1-3月三龙一通、青年、安凯、中通等主流公路客车企业的11-12米公路客车总量占据五大区域市场的集中度为80.3%,比2015年同期的79.1%提高了近1.2个百分点,比2013年同期的76.5%提高了3.7个百分点。一方面说明三龙二通等主流公路客车企业是上述五大主流区域11-12米公路客车的绝对垄断者,同时其垄断地位还在加强,这也从一定程度上说明了三龙二通等强大的原因。
三、五大区域2016年1-3月11-12米公路客车的价格配置及对应的主要目标市场剖析
根据市场调研可知,五大区域在11-12米公路客车价格区段所对应的主要配置分析
3.1 价格在50-60万之间的公路客车主要是指11-12米的区段产品,动力模块的关键总城件主要是国产的,目标市场主要锁定运距在250-400公里的以上的中高速客运和旅游市场。
3.2价格在60-70万的公路客车主要是指11-12米的区段产品,动力模块的关键总城件部分是进口的,目标市场主要锁定运距在300-500公里的中高速客运和豪华旅游客车市场。
3.3 价格在70-80万的公路客车主要是指11-12米的区段产品,动力模块的关键总城件部分是进口的,目标市场主要锁定运距在300-500公里的高速客运和豪华旅游客车市场。
3.4 价格在80-90万的公路客车主要是指11-12米的区段产品,动力模块的关键总城件大部分是进口的,且日韩系列比较多,目标市场主要锁定运距在300-500公里的中高速客运和豪华旅游客车市场。
四、2016年1-3月11-12米大型公路客车销量增幅为正,但仍未超出5%的原因简析
1、动车高铁多大型公路客车对重点区域市场的影响已经几乎达到平衡状态,也就是说前几年的影响较大,高铁和动车组的增加,影响比较大的是火车沿途的客运班次,而江苏、山东、河南、广东、福建等均是2013年高铁和动车增加较多的区域市场,因此对五大区域11-12米公路客车尤其是高速客运车辆影响巨大,这必然影响到2014年、2015年第一季度五大区域11-12米公路客车的销量,但2016年一季度几乎已经达到相对平衡状态,因此11-12米公路不再继续下降,而出现恢复性增长,但2016年1-3月国家宏观经济的下行压力依然存在,对11-12米大型公路客车的增长整体市场环境不利,这是五大区域市场11-12米公路客车增幅一直未超过5%的根本原因之一。
2、近期以来中国政府的高调反腐,各级政府严格执行中央的“八项规定”,使得公款旅游、公款出行游山玩水的客源大大减少,这也从一定程度上影响了2016年一季度大型公路客车市场销售,因此增幅也不可能超出5%。
- 2021年1-10月江苏区域客车终端市场特点解析
- 2021年前三季度广东区域新能源客车市场特点分析
- 广州深圳领跑,转型模式重构!2021年前5月广东区域公路客车市场调研
- 南京、苏州、无锡居前三!2021年前4月江苏区域客车终端市场剖析
- 区域领跑者,行业排头兵!2020年前10月江苏区域客车市场特点剖析
- 2020年前7月广东区域客车市场特点剖析
- 行业排头兵,引领风向标 广东公路客车市场特点及客运创新模式简析
- 2019年广东区域公路客车市场特点剖析
- 车企如何进占广东区域轻客市场?
- 江苏区域客车市场特点、定制客运模式及车企应对策略
- 针对行业细分客户,如何精准推广团体客车?
- 自主品牌在欧洲纯电动公交市场机会来了?
- 针对广东考斯特市场,仿考车企如何出招?
- 车企如何攻占上海区域团体客车市场?
- 2019年前5月广东区域公路客车市场特征研析
- 2019年1-5月天津区域大中客市场特点简析
- 2019年前5月河南区域轻客市场及影响因素解析
- 2019年一季度苏、鲁、粤、豫、川11-12米公路客车市场特点简析
- 2019年一季度云南区域大中型旅游客车市场特征研析
- 2019年一季度山东区域大中客车市场特点总结
1、凡本网注明“来源:www.beltsegypt.com” 的所有作品,版权均属于完美作业网有免费视频,未经本网授权,任何单位及个人不得转载、摘编或以其它方式使用上述作品。已经本网授权使用作品的,应在授权范围内使用,并注明“来源:www.beltsegypt.com”。违反上述声明者,本网将追究其相关法律责任。
2、凡本网注明 “来源:XXX(非完美作业网有免费视频)” 的作品,均转载自其它媒体,转载目的在于传递更多信息,并不代表本网赞同其观点和对其真实性负责。
3、如因作品内容、版权和其它问题需要同本网联系的,请在30日内进行。
※ 有关作品版权事宜请联系:copyright#chinabuses.com
- 140辆金旅客车护航全运会 多维保障筑牢大湾区通勤防线[11-18]
- 广元昭化:首台“文明新风号”公交车正式上线[11-18]
- 丹东公交集团14台新能源公交车正式上线运营[11-18]
- 福州更新投放434辆纯电动公交车[11-18]
- 哈尔滨|新车上路 快线提速 智慧护航 公交升级暖民心[11-18]
- 山西盂县往返市区的首条“便民快巴”开通[11-18]
- 引领产业创新 中创新航入选全国二十强“百链千企”案例[11-18]
- 智利女驾驶员人才培养计划圆满结项 中通为当地再添新功[11-18]