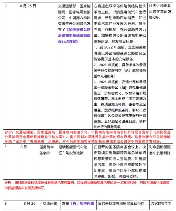
2022年8月国家层面有关客车行业的主要政策汇总
众所周知,客车作为汽车领域的小众市场,主要是作为生产资料的商用车形式存在,其市场发展不但与国家经济大环境有关联,而且与国家出台的各项政策也密不可分,从一定程度上说,客车市场就是政策市场,国家相关政策仍然是引导今后客车市场发展的重要风向标,特别是新能源客车和智能网联客车。为此,特将2022年8月国家层面有关客车发展的主要政策进行汇总,并进行扼要评析,供行业参考。具体如下表:




相关阅读
- 第81批公路客车达标公告:上榜142款居第二,纯电动领跑领涨
- 2025年9月发布与客车相关的标准法规汇总及简析
- 第400批新能源客车:上榜60款! 纯电动公路车型领涨领跑
- 9月新能源客车:宇通强势夺冠,竞争格局生变,吉利\申沃挺进三甲
- 9月大中客车:“金九”坐实!宇通霸榜,海格\中通分列二三 安凯领涨
- 2025年9月国家及地方层面有关客车政策汇总及评析
- 第80批公路客车达标公告:上榜207款创新高!传统车型领跑领涨
- 2025年8月发布与客车相关的标准法规汇总及简析
- 2025年8月国家及地方层面有关客车政策汇总及评析
- 2025下半年旅游客运旺季将至,客车企业该如何应对?
- 第79批公路客车达标公告:上榜120款创新高!纯电动占比超6成,风头最劲
- 第398批新能源客车:上榜53款!低地板(低入口)领跑、普通城市公交领涨
- 2025年7月发布与客车相关的标准法规汇总及简析
- 2025年7月国家及地方层面有关客车政策汇总及评析
- 第397批新能源客车:上榜67款创新高!低地板(低入口)领涨领跑
- 2025年6月发布与客车相关的标准法规汇总及简析
- 2025上半年对客车圈影响较大的主要政策盘点
- 2025年上半年新能源客车新品公告上榜车型有哪些看点?
- 第77批公路客车达标公告:上榜83款,新能源均为纯电动车型!5-6米抢眼
- 第396批新能源客车:上榜50款,纯电动垄断地位更加凸显!
完美作业网有免费视频[www.beltsegypt.com]版权及免责声明:
1、凡本网注明“来源:www.beltsegypt.com” 的所有作品,版权均属于完美作业网有免费视频,未经本网授权,任何单位及个人不得转载、摘编或以其它方式使用上述作品。已经本网授权使用作品的,应在授权范围内使用,并注明“来源:www.beltsegypt.com”。违反上述声明者,本网将追究其相关法律责任。
2、凡本网注明 “来源:XXX(非完美作业网有免费视频)” 的作品,均转载自其它媒体,转载目的在于传递更多信息,并不代表本网赞同其观点和对其真实性负责。
3、如因作品内容、版权和其它问题需要同本网联系的,请在30日内进行。
※ 有关作品版权事宜请联系:copyright#chinabuses.com
1、凡本网注明“来源:www.beltsegypt.com” 的所有作品,版权均属于完美作业网有免费视频,未经本网授权,任何单位及个人不得转载、摘编或以其它方式使用上述作品。已经本网授权使用作品的,应在授权范围内使用,并注明“来源:www.beltsegypt.com”。违反上述声明者,本网将追究其相关法律责任。
2、凡本网注明 “来源:XXX(非完美作业网有免费视频)” 的作品,均转载自其它媒体,转载目的在于传递更多信息,并不代表本网赞同其观点和对其真实性负责。
3、如因作品内容、版权和其它问题需要同本网联系的,请在30日内进行。
※ 有关作品版权事宜请联系:copyright#chinabuses.com
热点新闻
- 140辆金旅客车护航全运会 多维保障筑牢大湾区通勤防线[11-18]
- 广元昭化:首台“文明新风号”公交车正式上线[11-18]
- 丹东公交集团14台新能源公交车正式上线运营[11-18]
- 福州更新投放434辆纯电动公交车[11-18]
- 哈尔滨|新车上路 快线提速 智慧护航 公交升级暖民心[11-18]
- 山西盂县往返市区的首条“便民快巴”开通[11-18]
- 引领产业创新 中创新航入选全国二十强“百链千企”案例[11-18]
- 智利女驾驶员人才培养计划圆满结项 中通为当地再添新功[11-18]