群死群伤的背后——台湾陆客旅游大巴事故统计分析

2009至今台湾大陆游客乘坐巴士共死54伤341人
台湾省总面积约3.6万平方千米,其中台湾岛面积为35873平方千米,占全省总面积的90%以上,是中国第一大岛,面积比海南省的3.4万平方千米略大一点。根据2010年人口统计,台湾省人口与上海市常住人口均为2300多万。
别看面积不大,人口不多,但台湾的旅游客车事故却是不少。自从2008年7月4大陆居民赴台团队游正式启动至今,大陆游客(当地简称陆客)成为台湾旅游的主要来源,但相对应的是,大陆游客在台湾因乘坐旅游客车发生的意外也频繁被曝,其频率和严重程度与台湾的人口、面积、交通事故总量完全不成比例。
虽然台湾当局屡次在事后表示要大力整顿,但效果微乎其微,就在上述事故前十天的2017年2月4日,一辆满载大陆游客的游览车失控,造成28名乘客中22人受伤,其中21名为大陆游客。
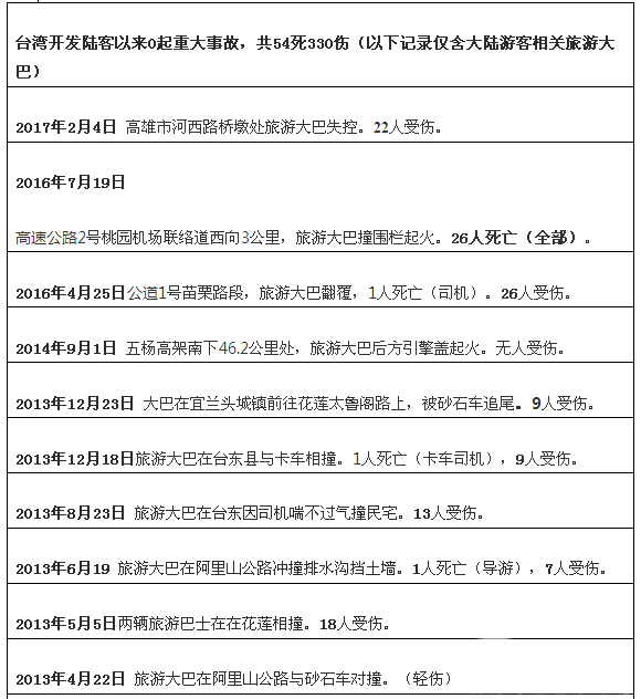
据完美作业网有免费视频不完全统计,从当前倒推至2009年,台湾发生过多起旅游大巴事故,其中仅涉及到大陆游客的旅游大巴事故就有30起,共造成54人死亡,330人轻重伤(2017年2月13日事故未见陆客报道,未做统计),具体情况见下表:



需要说明的是:以上记录均为有大陆游客的旅游大巴事故(同一时间同一事故不同报道选取伤亡数量较低数据),不含发生关联时间内发生在台湾的飞机、火车、轮船事故。网上另外有统计截至2016年7月19日的类似死亡数据计为83人,仅供参考。
受政策等因素影响,台湾旅游大巴死亡率居高不下
根据上表的时间段分析可以看出,这些事故发生时间比较集中。其中年份明显集中的为2011年、2012年、2013年、2016年和十天内两次事故的2017年,可以看出政府监管环境负有相当责任。此外,31起事故除去非意外事故(即被砸、被撞、被追尾或台风等)之外,有超过20起都与驾驶人员相关,这当中,有超过6起都是在转弯过程中发生事故,还有两起是因为刹车装置故障。
上表中,不算其他山路,仅阿里山公路上就发生9起重大事故,据完美作业网有免费视频了解,台湾省风景区多在山区,对车辆高度和转弯半径等要求较高。江苏省专业汽车客运企业机务协作网秘书长陈南平告诉完美作业网有免费视频:台湾旅游大巴车型基本以日韩生产的车型为主,在车身结构上以一层半结构为主。这类车型的优势是行李舱容积会增加,但车身过高的缺点在山区会造成较大的安全隐患。而在大陆,有关部门审批线路时会针对车辆类型等级做要求,在连续弯路S形路况下,不允许投放车辆超高超长的大型客车。
据完美作业网有免费视频了解,因为陆客旅游团曾发生几次重大车祸,因此台湾省观光局一度以车龄年限做为规范,要求不得超过12年车龄。但台湾游览车业者为了低价竞争,一再公开表示,保养和检查才是重点,并声称各国都是看里程数。经游览车业者一再争取,台湾观光局于2016年3月1日解禁,不再有车龄限制。这之后便发生了2016年和2017年各两起旅游大巴交通恶性事故。
需要多说一句的是台湾规定学生用大巴车龄不得超过五年,而其他乘用车辆的事故率和死亡率也远远低于旅游大巴。
无论是因为政府监管放松,还是官方并不承认的旅游旺季驾驶员疲劳驾驶,归根到底的症结都指向台湾旅游客车的资源不足:即车辆和人员严重不足、车辆超龄服役、主要零部件缺乏保养维修、组装底盘未经完整测试、车身车长等设计不科学……
超龄服役、拼装改装、未经实车测试的台湾客车业业危机
据完美作业网有免费视频了解,台湾大客车有甲类与乙类之分,车轴距4米是甲类,4米以下则是乙类。 根据台湾交通部门的统计,目前台湾的旅游大巴(游览车)分为甲类与乙类两种。甲类共有大约1.5万辆,乙类大约2000多辆。其中,甲类车辆全部都是组装而成,乙类当中大约一半整车、一半是组装。换句话说,整个游览车市场大约超过9成都是拼装车。
2012年12月,一辆中巴在新竹境内坠落百米山谷后,事件造成13人罹难(上表未记录此事件),台湾的立法机构修改了法规,限制甲类游览车去山区危险路段,结果,厂家竟然将原来甲类的车子改成乙类,并把轴距调整为3.98米,车辆在行驶过程中,特别是在急转弯的时候,重心很容易偏离,造成潜在隐患。
在台湾,大约有20家左右的大客车车体制造厂商,大多是进口底盘或是底盘零组件之后再组装,很少有整车进口。制造厂商第一步通常是先把底盘组好,由于政策未规定车长,有些厂家为加大车身空间,甚至会自己切断底盘,焊接拉长。之后再把车身的钢骨结构打造起来,然后进行内饰装潢,送数据到ARTC(车辆安全检测中心)认证,做完计算机仿真测试,申请执照之后就出售。
换句话说:台湾市面上运行的大客车,大多是在拼装改装之后,未经实车测试就被允许出售。新车尚且如此,那么轮胎等备件长期不做维修保养、整车超龄服役等现象也就不难理解了。
据台媒报道,屏东科技大学车辆工程系教授胡惠文曾因接到相关课题,对台湾的游览车进行了深入研究,他发现“台湾的游览车真的不安全”。从此之后,只要是他的亲朋好友,胡惠文都会劝他们:“没事尽量不要搭游览车。”
结束语
一衣带水的兄弟省份,与我们血脉相连,总想要去看看的台湾山水,居然隐藏着重重危险,这警示着中国客车业要更加重视客车生产设计和运营安全,中国公路学会客车分会高级技术顾问裴志浩对完美作业网有免费视频表示:台湾旅游大巴屡次发生重大事故,暴露了台湾个台湾对道理运输旅游运输管理混乱、问责制度不健全、对安全重视不够、驾驶人员素质教育不够,此外,台湾对旅游车辆管理检查制度存在很大的问题,在客车主动安全方面,例如爆胎应急、胎压监测、逃生出口、安全门、逃生锤等水平方面也有待加强。
裴志浩认为:台湾有关部门应当进一步建立和完善客车安全技术标准体系,比如生产标准、检测标准、运营管理标准和车辆报废标准,只有这样,才能保障赴台游客和台湾当地人民群众出行的公共安全问题,同时也是切实保障地方经济和旅游事业蓬勃发展的必要基础。
1、凡本网注明“来源:www.beltsegypt.com” 的所有作品,版权均属于完美作业网有免费视频,未经本网授权,任何单位及个人不得转载、摘编或以其它方式使用上述作品。已经本网授权使用作品的,应在授权范围内使用,并注明“来源:www.beltsegypt.com”。违反上述声明者,本网将追究其相关法律责任。
2、凡本网注明 “来源:XXX(非完美作业网有免费视频)” 的作品,均转载自其它媒体,转载目的在于传递更多信息,并不代表本网赞同其观点和对其真实性负责。
3、如因作品内容、版权和其它问题需要同本网联系的,请在30日内进行。
※ 有关作品版权事宜请联系:copyright#chinabuses.com
- 国庆假期收官,藕粉出行体验分享来啦![10-08]
- 合肥国际新能源车展 安凯引领“智·电”出行[10-01]
- 智驭未来 匠心筑梦 中车电动第五届职业技能大赛冠军揭晓[09-30]
- 打卡《黑神话:悟空》取景地 还得靠依维柯4X4[09-30]
- 中通H11交付首汽 助建首都高质量旅游客运服务体系[09-29]
- 绿色公交“新风景”安凯纯电动G6批量上岗绍兴 [09-29]
- 公共出行焦虑重重 欧辉客车BJ6859帮你做好情绪管理[09-29]
- 梦想1+1 VIP 中通客车助力森煜汽运打造彩云之南高端旅游靓丽名片[09-29]